Back
2026/02/10
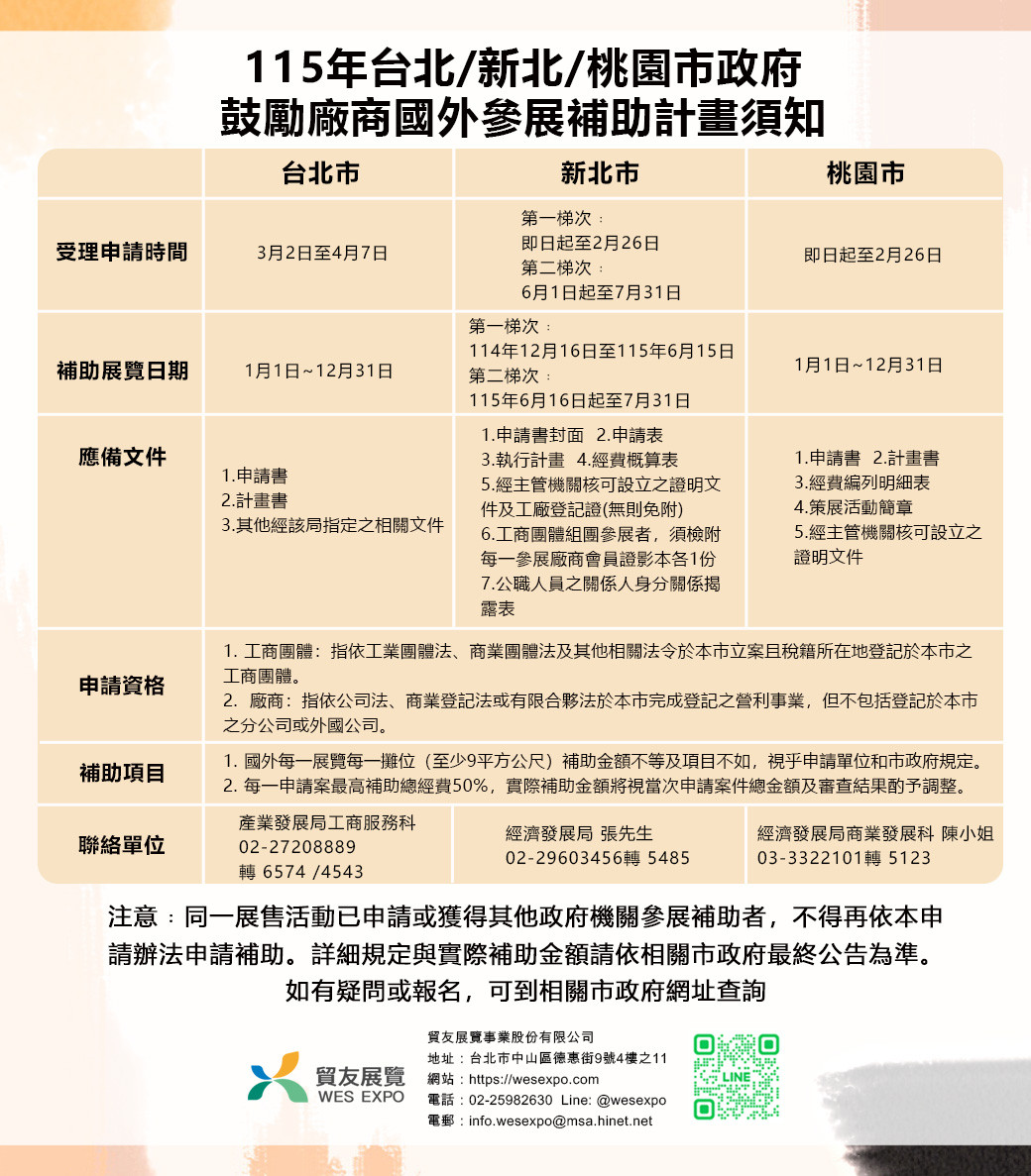
115年度「臺北市、新北市及桃園市政府補助工商團體及廠商海外推展貿易計畫」陸續開放申請

● 臺北市、新北市及桃園市政府補助工商團體及廠商海外推展貿易計畫 - 常見問答
-
誰人或那些單位可申請補助﹖
1. 臺北市、新北市及桃園市廠商個別參展:
指依公司法、商業登記法或有限合夥法於本市完成登記之營利事業,但不包括登記於本市之分公司或外國公司。
2. 工商團體組團參展:
(1) 指依工業團體法、商業團體法及其他相關法令於本市立案且稅籍所在地登記於本市之工商團體。。
(2) 台北市及新北市需有3家(含)以上廠商組團參展,參展廠商須至少8成(最低3家)為其所屬會員,並依法於本市完成登記之公司、商業或工廠。
桃園市需有5家(含)以上廠商組團參展,參展廠商須至少8成(最低5家)為其所屬會員,並依法於本市完成登記之公司、商業或工廠。
-
補助金額最多可獲得多少﹖
(一) 實體展售活動:
|
臺北市 |
新北市 |
桃園市 |
|
|
個別參展 |
最高補助新臺幣10萬元 |
最高補助新臺幣 4 萬元 |
最高補助新臺幣 3 萬元 |
| 工商團體 | 以每一本市參展廠商最高補助新臺幣八萬元計算,每案最高補助新臺幣一百萬元。 | 每一參展家數最高補助新臺幣 8 萬元 (最高補助額=參展家數 × 8 萬元;實際金額視當梯次申請家數核定) |
最高補助新臺幣 4 萬元。每一團體成員展覽攤位補助上限為兩攤。國外展最高補助新臺幣 60 萬元。 |
(二) 其他規範:
- 同一展售活動已申請或獲得其他政府機關參展補助者,不得再依本申請辦法申請補助(包括已參加公協會籌組之參展團且獲其他政府機關參展補助者,或參加之展售活動係接受政府機關委辦者,如經濟部國貿局委託外貿協會辦理之參展團)。
- 同一工商團體或同一廠商或同一負責人(公司代表人)同一年度補助參加1個展售活動為原則,超過部分酌減補助額度或不予補助。
- 主辦單位審查後認為有不清楚之處,得通知廠商補充說明或提供文件,請廠商務必配合,避免影響權益。
-
何時開始申請補助﹖
|
臺北市 |
新北市 |
桃園市 |
|
| 受理申請時間 | 3月2日至4月7日 | 第一梯次﹕ 即日起至2月26日 第二梯次﹕ 6月1日起至7月31日 |
即日起至2月26日 |
| 展覽時間 | 1月1日~12月31日 | 第一梯次﹕ 114年12月16日至115年6月15日 第二梯次﹕ 115年6月16日起至7月31日 |
1月1日~12月31日 |
-
如有疑問,如何聯絡查詢﹖
|
臺北市 |
新北市 |
桃園市 |
| 產業發展局工商服務科 陳小姐及彭小姐 02-27208889 轉 6574 / 4543 | 經濟發展局 張先生 02-29603456 轉 5485 | 經濟發展局商業發展科 陳小姐 03-3322101轉 5123 |
-
如需了解更多,請參考以下網址﹕
|
臺北市 |
新北市 |
桃園市 |
| https://doed.gov.taipei/Default.aspx | https://www.economic.ntpc.gov.tw/Api/News/Page?id=7127 | https://edb.tycg.gov.tw/News_Content.aspx?n=3749&s=1601778 |